Last Monday I sent an update essentially saying $Subject:
WE DID IT!!!
A proper blog post will follow once GNU Mes 0.24 has been released and the Full Source Bootstrap has been merged, i.e, when GNU Guix has a bootstrap rooted in this 357-byte hex0-seed binary with an ASCII-equivalent.
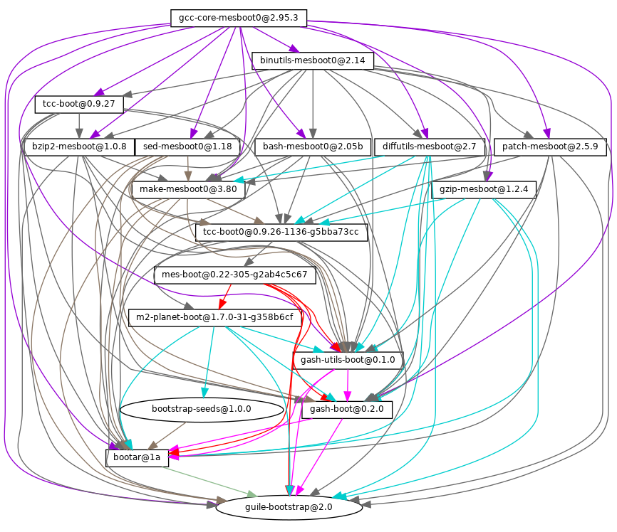
Once released, this is what the bottom of the provisional Guix package
graph will looks like
.
At FOSDEM'21 I will be giving a short talk in the Declarative and Minimalistic Computing devroom.
Coverage
- 2021-01-06: Linux Weekly News has a story on Bootstrappable builds.
About Bootstrappable Builds and GNU Mes
Software is bootstrappable when it does not depend on a binary seed that cannot be built from source. Software that is not bootstrappable---even if it is free software---is a serious security risk for a variety of reasons. The Bootstrappable Builds project aims to reduce the number and size of binary seeds to a bare minimum.
GNU Mes is closely related to the Bootstrappable Builds project. Mes aims to create an entirely source-based bootstrapping path for the Guix System and other interested GNU/Linux distributions. The goal is to start from a minimal, easily inspectable binary that has an ASCII-equivalent and bootstrap into something close to R6RS Scheme.
Currently, Mes consists of a mutual self-hosting scheme interpreter and C compiler. It also implements a C library. Mes, the scheme interpreter, is written in about 5,000 lines of code of simple C or M2. It can be bootstrapped using the M2-Planet transpiler from the Stage0 project. MesCC, the C compiler, is written in scheme. Together, Mes and MesCC can compile a lightly patched TinyCC that is self-hosting. Using this TinyCC and the Mes C library, it is possible to bootstrap the entire Guix System for i686-linux and x86_64-linux.
About GNU Guix
GNU Guix is a transactional package manager and an advanced distribution of the GNU system that respects user freedom. Guix can be used on top of any system running the kernel Linux, or it can be used as a standalone operating system distribution for i686, x86_64, ARMv7, and AArch64 machines.
In addition to standard package management features, Guix supports transactional upgrades and roll-backs, unprivileged package management, per-user profiles, and garbage collection. When used as a standalone GNU/Linux distribution, Guix offers a declarative, stateless approach to operating system configuration management. Guix is highly customizable and hackable through Guile programming interfaces and extensions to the Scheme language.